加拿大的华人子女如果想回中国上大学,入读清华、北大比入读多大、滑铁卢要简单多了,无需考试,只需具备基础汉语水平。学费便宜、生活费便宜,还有零用钱补贴,条件好的干脆学费全免。

只因为他们有一个名字:加拿大华侨生。
据报道,2019清华、北大等多所中国知名学府面向国际学生的本科招生工作开始了。
以北京大学为例,申请资格包括
1、年龄原则上要求在18周岁到25 周岁之间,身体健康,全日制高中毕业以上学历,持外国有效护照的非中国籍公民。根据中国教育部规定,对于中国大陆(内地)、香港、澳门和台湾居民在移民外国后作为外国留学生申请者,应于2015年4月30日之前持有有效的外国护照或国籍证明文件,并拥有已注销中国国籍的证明,且2015年4月30日起至报名截止日有在国外实际居住2年以上的记录(一年中实际在国外居住满9个月可按一年计算)。
2、综合素质全面、学业成绩突出、志向远大、具备优秀发展潜能、广阔国际化视野的外国留学生。
3、就读于中国大陆境内高中的外国留学生,原则上学业成绩应位居全年级外国留学生排名的前15%;就读于海外高中的国际学生,原则上学业成绩应位居全年级学生排名的前5%。
4、获得所在具有推荐博雅海外人才培养计划学生推荐资格的中学校长推荐。
学费标准:理科:30000元人民币/学年 文科:26000元人民币/学年
外国留学生奖学金:北京大学外国留学生新生可在入学前申请奖学金,分为全额和部分,资助期限为一年。全额奖学金提供大学一年级学费、2000元人民币/月生活费和医疗保险;部分奖学金提供大学一年级全额或部分学费。

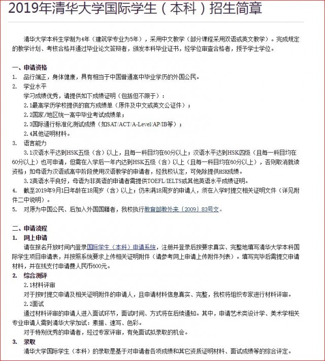
清华大学申请资格:
1. 品行端正,身体健康,具有相当于中国普通高中毕业学历的外国公民。
2. 学业水平
学习成绩优秀,请提供如下成绩证明(包括但不限于):
2.1最高学历学校提供的官方成绩单(原件及中文或英文公证件);
2.2国家/地区统一高中毕业考试成绩单;
2.3国际通行标准化测试成绩(如SAT/ACT/A-Level/AP/IB等);
2.4其他证明材料。
3. 语言能力
3.1汉语水平达到HSK五级(含)以上,且每一科目均在60分以上;汉语水平达到HSK四级(且每一科目均在60分以上)也可申请,但需在入学后一年内达到HSK五级(含)以上(且每一科目均在60分以上),否则取消就读资格;如母语为汉语或高中阶段使用汉语教学的申请者,经我校认定,可免除提供HSK成绩。
3.2英语水平良好,母语为非英语的申请者需提供TOEFL/IELTS或其他英语水平成绩证明。
4. 截至2019年9月1日年龄在18周岁(含)以上;仍未满18周岁的申请人,须在入学时提交相关证明文件(详见附件二中说明)。
显然,这对随父母移民加拿大的华侨学生是一个重大利好。
HSK四级是什么水平呢–只需要认识1200个汉语单词。
而且如果母语是汉语的,可以不用提供HSK成绩。对于加拿大的华侨学生来说,可以说占尽了优势。
在大量中国留学生抵达加拿大的同时,也有一部分加拿大人开始到中国留学。据统计,目前在加拿大学习的中国学生已经有20万,而在中国读书的加拿大学生还不足4,000人。为吸引更多海外学生前往中国,亲眼目睹中国发生的巨大变化,中国政府向安省提供19个奖学金名额,其中15个分配给多伦多大学,皇后大学获得3个名额,温莎大学有1个名额。
获得奖学金名额的学生,前往中国学习除了国际机票之外,在中国学习的所有费用,包括学费、书费、医疗保险、住宿费用等,都由中方负责。另外学生本人还可每月领取2500到3500元人民币的零钱可花。这笔钱可以用来吃饭。
中国政府奖学金包括免除学费,补助生活费:硕士研究生 3000元/月;博士研究生 3500元/月;提供免费住宿(博士生为单人间、硕士生为双人间);提供中国政府奖学金来华留学生综合医疗保险等等。








